1С:Предприятие 8
Система программ

Открытие депозитов по 1С:ДиректБанк

Порядок обмена электронными документами по депозитам и получения данных депозитных предложений

Для получения данных о депозитных предложениях, и предварительного расчета заявки на депозит, используются методы, требующие реализации на стороне банка: 

  1. Получение актуальных предложений банка – DepositOffers
  2. Предварительный расчет заявки на депозит – DepositCalculate 

Для открытия депозита и получения данных об открытом депозите в системе используются следующие электронные документы: 

  1. Заявка на открытие депозита
  2. Запрос состояния депозита
  3. Извещение о состоянии депозита 

Отправителем для документов «Заявка на открытие депозита» и «Запрос состояния депозита», является Клиент (Организация), работающий в системе «1С:Предприятие 8», а получателем выступает Банк. 

Документ «Извещение о состоянии депозита» может формироваться банком как ответ на документ «Запрос состояния депозита», так и самостоятельно при открытии депозита.

Общий принцип работы на прикладном уровне может быть представлен в виде схемы:


Предполагаемый сценарий:

В результате перехода в раздел программы, в котором пользователи работают с банковскими документами, и доступно открытие депозитов, пользователю могут отобразиться предложения банка о депозитах. Для этого открывается форма с расчетом параметров и списком продуктов по депозитам. При этом происходят следующие процессы: 

  1. Выбор пользователем условий
    • В момент открытия формы проверяется актуальность доступных депозитных предложений в программе для банков, с которыми существует настройка обмена через 1С:ДиректБанк, поддерживающая обмен депозитами.
    • Если предложений нет или они не актуальны, выполняется запрос к банковскому серверу DepositOffers, в теле запроса передается список идентификаторов клиентов банка.
    • Полученный список предложений отображается пользователю.
    • После обновления предложений пользователь на форме вводит данные: счет, с которого будут перечислены средства, сумма депозита, срок, и выбирает продукт (если их несколько).
    • После выбора продукта и определения суммы и срока депозита пользователь переходит на следующий шаг, где выполняется предварительный расчет доходности депозита
  2. Предварительный расчет
    • Система формирует запрос для метода DepositCalculate, в теле запроса передаются данные о депозитном продукте, выбранном пользователем, и параметры депозита.
    • Банковская система выполняет необходимые проверки и расчет депозита, формирует ответ.
    • Полученный ответ отображается пользователю.
    • Переходом на следующий шаг пользователь подтверждает согласие с предварительным расчетом, полученным от банка.
  3. Подтверждение заявки пользователем
  4. Завершение открытия депозита
    • При следующем обмене с банком система получит извещение о состоянии депозита и уведомит пользователя об открытии депозита.
    • Информация, полученная в извещении, отобразится пользователю.

1. Получение предложений банков

Для получения предложений по депозитам на стороне банковского сервиса реализуется синхронный метод DepositOffers (HTTP-метод POST). Метод принимает XML-документ, содержащий список идентификаторов клиентов банка (CustomerID), и вызывается без авторизации. 

Общий принцип работы на прикладном уровне может быть представлен в виде схемы:

Общий сценарий:

При выполнении проверки актуальности предложений банков для каждого банка, с которыми есть активная настройка обмена через 1С:ДиректБанк, поддерживающая обмен депозитами, нет предложений по депозитам, или они не актуальны (с момента получения предложений прошло 24 ч.), выполняется запрос DepositOffers. Для этого:

  • По доступным настройкам обмена формируется список CustomerID. Для каждого банка формируется свой список. Список банков определяется по доступным настройкам обмена.
  • В каждый банк передается свой список CustomerID.
  • Полученный ответ из банка, обрабатывается, и данные о предложениях по депозитам обновляются в системе 1С:Предприятие 8.

Метод DepositOffers (HTTP-метод POST)

Заголовки

Host: <Адрес ресурса банка>
Content-Type: application/xml; charset=utf-8
APIVersion: <Версия API обмена данными>

Тело запроса

Content: <XML-файл, соответствующий XML-схеме данных для запроса предложений банка: 1C-Bank_Deposit.xsd>

Успешный ответ

HTTP/1.1 200 OK
Content-Type: application/xml; charset=utf-8
Content: <XML-файл, соответствующий XML-схеме ответа банк. сервиса>

Параметры запроса:

Параметр Тип Кратность Описание

Host

string

[1]

Адрес ресурса банка

APIVersion

FormatVersionType

[1]

Версия API обмена данными

Параметры ответа:

Параметр

Тип

Кратность

Описание

ResultBank

ResultBank

[1]

Ответ банка

Пример запроса предложений банка по депозитам

  
POST http://testdirectbank.1c.ru/go/hs/directbank/DepositOffers HTTP/1.1
Host: localhost:443
User-Agent: 1C+Enterprise/8.3 
Accept: */*
APIVersion: 2.3.4
Content-Type: application/xml; charset=utf-8

     


<?xml version="1.0" encoding="UTF-8"?>
<DepositOffersRequest xmlns="http://directbank.1c.ru/XMLSchema"
    xmlns:xs="http://www.w3.org/2001/XMLSchema"
    xmlns:xsi="http://www.w3.org/2001/XMLSchema-instance" formatVersion="2.3.4"
    creationDate="2025-10-16T13:47:58"
    userAgent="1С - БЭД: 1.9.15.47; БухгалтерияПредприятияКОРП: 3.0.185.15">
    <CustomerID>8eb417f8-16ea-4526-a537-b71c71acd377</CustomerID>
    <CustomerID>42d06181-21e8-4102-be78-e08254b3ede9</CustomerID>
    <CustomerID>610c822e-7a70-4940-b643-a95a79b7979b</CustomerID>
</DepositOffersRequest>

            


Пример XML-файла запроса предложений банка по депозитам:

Описание типа DepositOffersRequest

Тип DepositOffersRequest (1C-Bank_Deposit.xsd)

Параметр

Тип

Кратность

Описание

formatVersion

FormatVersionType

[1]

Версия формата

creationDate

dateTime

[1]

Дата и время формирования

userAgent

UserAgentType

[0-1]

Наименование и версия программы

CustomerID

IDCustomerType

[0-n]

Клиент банка

Пример ответа банк. сервиса на запрос предложений по депозитам:

  • В тестовом примере используется банк со следующими предложениями по депозитам:

Классический

Описание

Сумма депозита

Срок (дней)

Ставка (% год)

Размещение временно свободных средств под выгодный процент

Повышенные процентные ставки при повторном обращении

100000 - 1000000000

2 - 3

12.5

14 - 44

12.7

45 - 89

11.2

Данные предложения доступны всем клиентам банка.

Кроме того для клиентов с CustomerID: 8eb417f8-16ea-4526-a537-b71c71acd377, 42d06181-21e8-4102-be78-e08254b3ede9, для данного продукта доступны персональные предложения:

Универсальный

Описание

Сумма депозита

Срок (дней)

Ставка (% год)

Размещение временно свободных средств под выгодный процент

Повышенные процентные ставки при повторном обращении

500000 - 1000000000

90 - 179

12.5

Для клиента с CustomerID: 8eb417f8-16ea-4526-a537-b71c71acd377, доступен дополнительный продукт банка:

Овернайт

Наименование/Описание

Сумма депозита

Срок (дней)

Ставка (% год)

Зарабатывайте каждую ночь на остатках!

Отправить заявку необходимо до 19:00 МСК

100000 - 1000000000

1

15

Текст примера - Example_DepositOffersResponse.txt

   HTTP/1.1 200 OK
  Content-Length: 3243
  Server: Apache/2.4.58 (Win64) OpenSSL/3.1.5
  Date: Thu, 16 Oct 2025 10:58:36 GMT
            
                
<?xml version="1.0" encoding="UTF-8"?>
<ResultBank xmlns="http://directbank.1c.ru/XMLSchema" xmlns:xs="http://www.w3.org/2001/XMLSchema"
    xmlns:xsi="http://www.w3.org/2001/XMLSchema-instance" formatVersion="2.3.4"
    userAgent="DirectBankService">
    <Success>
        <DepositOffersResponse formatVersion="2.3.4" creationDate="2025-10-16T13:58:36">
            <BankBrandName>1С:Банк</BankBrandName>
            <Data>
                <DepositOffer>
                    <ProductID>448617b2-50d3-11f0-a44a-a85e45b10985</ProductID>
                    <ProductName>Классический</ProductName>
                    <InterestPayment>01</InterestPayment>
                    <CurrencyCode>643</CurrencyCode>
                    <Capitalization>false</Capitalization>
                    <CalculateOption>01</CalculateOption>
                    <Description>Размещение временно свободных средств под выгодный процент
                        Повышенные процентные ставки при повторном обращении
                    </Description>
                    <DepositTermsAndConditions>
                        <Order>
                            <DepositSumMax>1000000000</DepositSumMax>
                            <DepositSumMin>100000</DepositSumMin>
                            <PeriodDayMax>3</PeriodDayMax>
                            <PeriodDayMin>2</PeriodDayMin>
							<Promoted>false</Promoted>
                            <Rate>12.5</Rate>
                        </Order>
                        <Order>
                            … <!—Тест примера сокращен для наглядности, полный текст примера в файле DepositOffersResponse.xml-->
                        </Order>
                        …
                        <Order>
                            <DepositSumMax>1000000000</DepositSumMax>
                            <DepositSumMin>500000</DepositSumMin>
                            <PeriodDayMax>179</PeriodDayMax>
                            <PeriodDayMin>90</PeriodDayMin>
                            <Promoted>false</Promoted>
                            <Rate>12.5</Rate>
                            <PersonalOfferFor>
                                <CustomerID>8eb417f8-16ea-4526-a537- b71c71acd377</CustomerID>
                                <CustomerID>42d06181-21e8-4102-be78-e08254b3ede9</CustomerID>
                            </PersonalOfferFor>
                        </Order>
                    </DepositTermsAndConditions>
                </DepositOffer>
                <DepositOffer>
                    <ProductID>e8f86c2c-4ddd-11f0-a44a-a85e45b10985</ProductID>
                    <ProductName>Овернайт</ProductName>
                    <InterestPayment>01</InterestPayment>
                    <CurrencyCode>643</CurrencyCode>
                    <Capitalization>false</Capitalization>
                    <CalculateOption>01</CalculateOption>
                    <Description>Зарабатывайте каждую ночь на остатках!
                        Отправить заявку необходимо до 19:00 МСК
                    </Description>
                    <DepositTermsAndConditions>
                        <Order>
                            <DepositSumMax>10000000</DepositSumMax>
                            <DepositSumMin>100000</DepositSumMin>
                            <PeriodDayMax>1</PeriodDayMax>
                            <PeriodDayMin>1</PeriodDayMin>
                            <Promoted>false</Promoted>
                            <Rate>15</Rate>
                            <PersonalOfferFor>
                                <CustomerID>8eb417f8-16ea-4526-a537-b71c71acd377</CustomerID>
                            </PersonalOfferFor>
                        </Order>
                    </DepositTermsAndConditions>
                </DepositOffer>
            </Data>
        </DepositOffersResponse>
    </Success>
</ResultBank>


            

Пример XML-файла ответа на запрос предложений банка по депозитам:

Описание типа DepositOffersResponce

Тип: DepositOffersResponseType (1C-Bank_Deposit.xsd)

Параметр

Тип

Кратность

Описание

formatVersion

FormatVersionType

[1]

Версия формата

creationDate

dateTime

[1]

Дата и время формирования

userAgent

UserAgentType

[0-1]

Наименование и версия программы

BankBrandName

string (до 50)

[1]

Наименование банка, отображаемое пользователю в списках предложений. Значение по умолчанию определяется по БИК банка

Data

Data

[0-1]

Список предложений

Data

Параметр

Тип

Кратность

Описание

DepositOffer

DepositOffer

[0-n]

Описание депозита

Тип: DepositOffer

Параметр

Тип

Кратность

Описание

ProductName

string (до 75)

[1]

Наименование продукта

ProductID

IDType

[1]

Идентификатор продукта в системе банка

InterestPayment

string (2)

[0-1]

Способ выплаты процентов, значение по умолчанию «01»

CurrencyCode

string [0-9]{3,3}

[0-1]

Код валюты депозита, в соответствие с классификатором https://www.cbr.ru/development/mcirabis/KV/.

Значение по умолчанию "643" (RUB).

Capitalization

boolean

[0-1]

Капитализация, значение по умолчанию «false»

Description

string (до 140)

[0-1]

Описание продукта

CalculateОption

string (2)

[0-1]

Расчет по формуле, значение по умолчанию «00»

DepositTermsAndConditions

DepositTermsAndConditions

[1]

Условия и процентные ставки

DepositTermsAndConditions

Параметр

Тип

Кратность

Описание

Order

Order

[1..n]

Параметры условий и сроки

Order

Параметр

Тип

Кратность

Описание

DepositSumMin

SumTypeExt

[1]

Минимальная сумма депозита

DepositSumMax

SumTypeExt

[1]

Максимальная сумма депозита

PeriodDayMin

PeriodDay

[1]

Минимальный срок (дней)

PeriodDayMax

PeriodDay

[1]

Максимальный срок (дней)

Promoted

boolean

[0-1]

Приоритетное предложение, значение по умолчанию «false»

Rate

decimal

[1]

Ставка в % год.

PersonalOfferFor

PersonalOfferFor

[0-1]

Список идентификаторов клиентов банка, которым доступно предложение

PersonalOfferFor

Параметр

Тип

Кратность

Описание

CustomerID

IDCustomerType

[0..n]

Уникальный идентификатор клиента в банке

2. Предварительный расчет депозита

Для получения предложений по депозитам на стороне банковского сервиса реализуется синхронный метод DepositCalculate (HTTP-метод POST). Метод принимает XML-документ, содержащий информацию о выбранном продукте и его параметрах, и выполняется после аутентификации на сервере банка.

Общий принцип работы на прикладном уровне может быть представлен в виде схемы:

Общий сценарий: после выбора депозитного продукта и указания его параметров для продолжения оформления заявки на депозит выполняется предварительный расчет депозита в банке. 

Для этого:

  • Выполняется аутентификация Клиента на стороне Банка (если нет ранее открытой сессии).
    При этом будут вызваны методы:
    • Для аутентификации по логину и паролю, только Logon.
    • Для аутентификации по логину и паролю с двухфакторной авторизаций – Logon, а затем – LogonOTP.
  • Формируется XML-документ, содержащий информацию о депозитном продукте и параметрах, указанных пользователем.
  • Выполняется запрос к методу DepositCalculate, в теле запроса передается XML-документ сформированный ранее.
  • Полученный результат предварительного расчета депозита обрабатывает и отображается пользователю.

Метод DepositCalculate (HTTP-метод POST)

Заголовки:

Host: <Адрес ресурса банка>
Content-Type: application/xml; charset=utf-8
APIVersion: <Версия API обмена данными>
CustomerID: <Уникальный идентификатор Клиента, содержащий только ANSI-символы>
SID: <Идентификатор авторизованной сессии>

Тело запроса:

Content: <XML-файл, соответствующий XML-схеме данных для запроса предварительного расчета: 1C-Bank_Deposit.xsd>

Успешный ответ:

HTTP/1.1 200 OK
Content-Type: application/xml; charset=utf-8
Content: <XML-файл, соответствующий XML-схеме ответа банк. сервиса.>

Параметры запроса:

Параметр

Тип

Кратность

Описание

Host

string

[1]

Адрес ресурса банка

APIVersion

FormatVersionType

[1]

Версия API обмена данными

CustomerID

string

[1]

Уникальный идентификатор Клиента, содержащий только ANSI-символы

SID

FormatVersionType

[1]

Идентификатор авторизованной сессии

Параметры ответа:

Параметр

Тип

Кратность

Описание

ResultBank

ResultBank

[1]

Ответ банка

Пример запроса предварительно расчета депозита в банке:

                
POST http://testdirectbank.1c.ru/go/hs/directbank/DepositCalculate HTTP/1.1
Host: localhost:443
User-Agent: 1C+Enterprise/8.3
Accept: */*
APIVersion: 2.3.4
CustomerID: 8eb417f8-16ea-4526-a537-b71c71acd377
SID: 06b4a9e9-4cb8-4ba2-a87f-cabfef025a6d
Content-Type: application/xml; charset=utf-8

            
<?xml version="1.0" encoding="UTF-8"?>
<DepositCalculateRequest xmlns="http://directbank.1c.ru/XMLSchema"
    xmlns:xs="http://www.w3.org/2001/XMLSchema"
    xmlns:xsi="http://www.w3.org/2001/XMLSchema-instance" formatVersion="2.3.4"
    creationDate="2025-10-16T17:35:43">
    <Sender id="8eb417f8-16ea-4526-a537-b71c71acd377" name="Альфа "_тест_" ООО" inn="7799472181"
        kpp="779901001"/>
    <Recipient bic="041111111" name="1С:БАНК"/>
    <Data>
        <ProductID>448617b2-50d3-11f0-a44a-a85e45b10985</ProductID>
        <Account>40702810699996937789</Account>
        <DepositSum>100000</DepositSum>
        <PeriodDay>14</PeriodDay>
        <ClosingDate>2025-10-30</ClosingDate>
    </Data>
</DepositCalculateRequest>






            

Пример XML-файла запроса предложений банка по депозитам:

Описание типа DepositCalculateRequest

Тип DepositCalculateRequest (1C-Bank_Deposit.xsd)

Параметр

Тип

Кратность

Описание

formatVersion

FormatVersionType

[1]

Версия формата

creationDate

dateTime

[1]

Дата и время формирования

userAgent

UserAgentType

[0-1]

Наименование и версия программы

Sender

CustomerPartyType

[1]

Клиент банка

Recipient

BankPartyType

[1]

Банк

Data

Data

[1]

Данные депозита

Data:

Параметр

Тип

Кратность

Описание

ProductID

IDType

[1]

Идентификатор продукта в системе банка

Account

AccNumType

[1]

Счет списания средств на открытие депозита, возврата средств после окончания срока и выплаты процентов (если открыт депозит без капитализации).

DepositSum

SumType

[1]

Сумма депозита, указанная пользователем

PeriodDay

PeriodDay

[1]

Срок депозита, указанный пользователем

ClosingDate

date

[1]

Дата закрытия депозита, которая отображалась пользователю

Ответ банк. сервиса на запрос предварительного расчета депозита

Ответ на запрос расчета депозита может содержать как сам расчет депозита, так и дополнительную информацию об ошибке, препятствующей успешному открытию депозита.

Ошибки открытия депозита. Полный перечень ошибок см. Таблица кодов ошибок и их описание, которые может возвращать банковский сервис в «1С: Предприятие 8»

Код ошибки

Описание ошибки

Пояснение

Раздел 23. Ошибки открытия депозита

2300

Прочее

<Пояснение, в чем именно заключается ошибка>

2301

Недостаточно прав

У пользователя нет прав на открытие депозита

2302

Недостаточно средств

Недостаточно средств на указанном счете

2303

Неверное время заявки

Время заявки не соответствует регламенту

Пример ответа банк. сервиса на запрос предварительного расчета депозита:

HTTP/1.1 200 OK
Content-Length: 781
DirectBankVersion: 2.3.4
Server: Apache/2.4.58 (Win64) OpenSSL/3.1.5
Date: Thu, 16 Oct 2025 14:35:49 GMT






           
<?xml version="1.0" encoding="UTF-8"?>
<DepositCalculateRequest xmlns="http://directbank.1c.ru/XMLSchema"
    xmlns:xs="http://www.w3.org/2001/XMLSchema"
    xmlns:xsi="http://www.w3.org/2001/XMLSchema-instance" formatVersion="2.3.4"
    creationDate="2025-10-16T17:35:43">
    <Sender id="8eb417f8-16ea-4526-a537-b71c71acd377" name="Альфа "_тест_" ООО" inn="7799472181"
        kpp="779901001"/>
    <Recipient bic="041111111" name="1С:БАНК"/>
    <Data>
        <ProductID>448617b2-50d3-11f0-a44a-a85e45b10985</ProductID>
        <Account>40702810699996937789</Account>
        <DepositSum>100000</DepositSum>
        <PeriodDay>14</PeriodDay>
        <ClosingDate>2025-10-30</ClosingDate>
    </Data>
</DepositCalculateRequest>
 

Пример XML-файла ответа на запрос предложений банка по депозитам:

Пример ответа банк. сервиса на запрос предварительного расчета депозита, в результате которого содержится ошибка открытия депозита:

В данном примере запрос расчета депозита выполнен, но в результате дополнительных проверок на стороне банковского сервиса на счете открытия депозита недостаточно средств.

Content-Length: 1006
DirectBankVersion: 2.3.4
Server: Apache/2.4.58 (Win64) OpenSSL/3.1.5
Date: Thu, 16 Oct 2025 14:35:49 GMT







           
<?xml version="1.0" encoding="UTF-8"?>
<ResultBank xmlns="http://directbank.1c.ru/XMLSchema" xmlns:xs="http://www.w3.org/2001/XMLSchema"
    xmlns:xsi="http://www.w3.org/2001/XMLSchema-instance" formatVersion="2.3.4"
    userAgent="DirectBankService">
    <Success>
        <DepositCalculateResponse formatVersion="2.3.4" creationDate="2025-10-16T17:35:43">
            <Sender bic="041111111" name="1С:БАНК"/>
            <Recipient id="8eb417f8-16ea-4526-a537-b71c71acd377" name="Альфа "_тест_" ООО"
                inn="7799472181" kpp="779901001"/>
            <Data>
                <ClosingDate>2025-10-30</ClosingDate>
                <DepositSum>100000</DepositSum>
                <PeriodDay>14</PeriodDay>
                <ProfitSum>487.12</ProfitSum>
                <Rate>12.7</Rate>
            </Data>
            <Error>
                <Code>2302</Code>
                <Description>2302 - На указанном счёте недостаточно средств, пожалуйста, выберите
                    другой счет.</Description>
            </Error>
        </DepositCalculateResponse>
    </Success>
</ResultBank>






           

Пример XML-файла ответа на запрос предварительного расчета депозита, в результате которого содержится ошибка открытия депозита:

Описание типа DepositCalculateResponse

Тип: DepositCalculateResponseType (1C-Bank_Deposit.xsd)

Параметр

Тип

Кратность

Описание

formatVersion

FormatVersionType

[1]

Версия формата

creationDate

dateTime

[1]

Дата и время формирования

Sender

BankPartyType

[1]

Банк

Recipient

CustomerPartyType

[1]

Клиент банка

Data

Data

[1]

Данные депозита

Error

ErrorType

[0-1]

Ошибки, препятствующие открытию депозита. Например, недостаточно средств на счете.

Data

Параметр

Тип

Кратность

Описание

PeriodDay

PeriodDay

[1]

Срок депозита

ClosingDate

date

[1]

Дата закрытия депозита

DepositSum

SumType

[1]

Сумма депозита

Rate

decimal

[1]

Ставка в % годовых

ProfitSum

SumType

[1]

Сумма дохода

3. Открытие депозита

Порядок обмена электронными документами по депозитам

Для открытия депозита и получения данных об открытом депозите в системе используются следующие электронные документы:

Таблица кодов видов электронных документов (дополнение для депозитов)

Код вида ЭД

Описание

Направление

55

Заявка на открытие депозита

1С →  Банк

56

Запрос состояния депозита

1С →  Банк

57

Извещение о состоянии депозита

Банк →  1C

Отправителем для документов «Заявка на открытие депозита» и «Запрос состояния депозита», является Клиент (Организация), работающий в системе «1С:Предприятие 8», а получателем выступает Банк.

Документ «Извещение о состоянии депозита» может формироваться банком как ответ на документ «Запрос состояния депозита», так и самостоятельно при открытии депозита. Для повышения скорости информирования пользователя об открытом депозите рекомендуется всегда формировать документ «Извещение о состоянии депозита» в момент его открытия.

На текущий момент подтверждение заявки на открытие депозита поддерживается с помощью SMS-кода - подробнее.

Общий принцип работы на прикладном уровне может быть представлен в виде схемы:

Отправка заявки на депозит и изменение статусов.

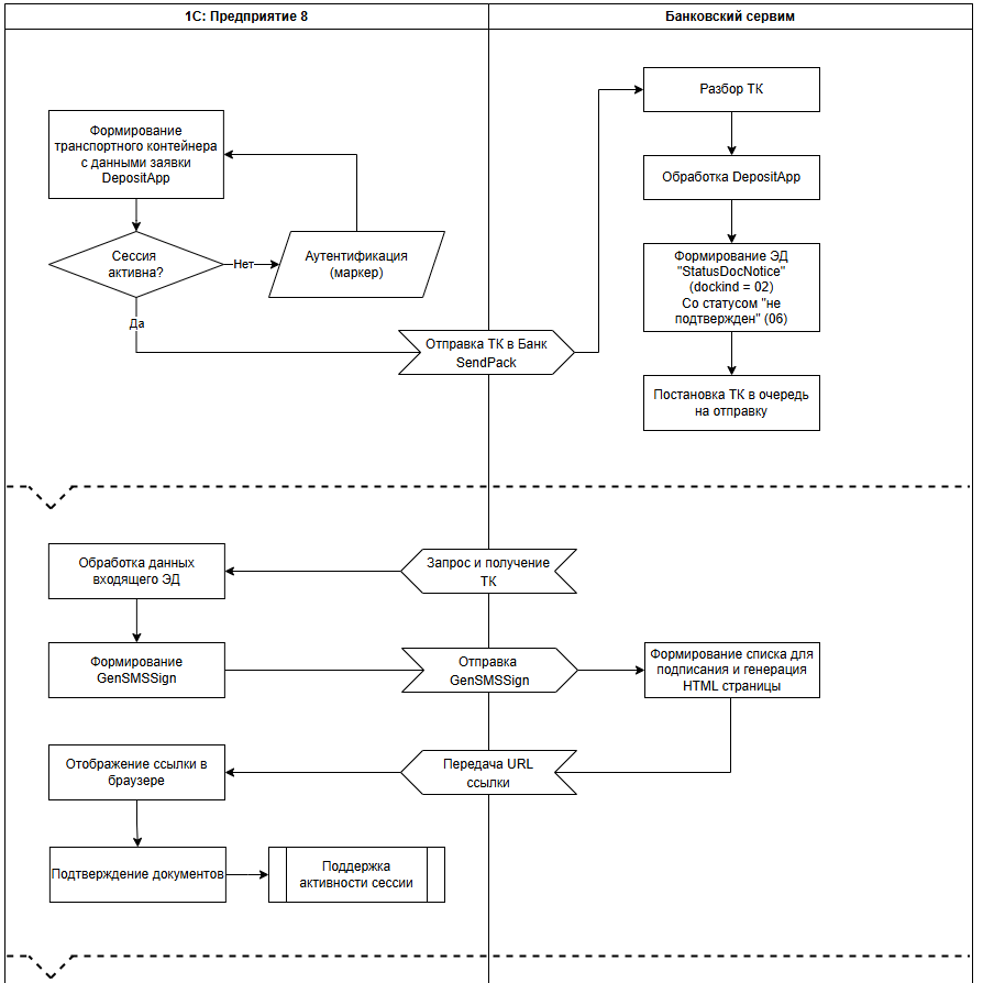
  • В «1С:Предприятии 8» формируется электронный документ «Заявка на открытие депозита» (см. пример Заявка на открытие депозита).
  • Электронный документ помещается в транспортный контейнер, (в контейнере dockind="55″), согласно настройкам обмена между Клиентом и Банком (в частности, применение сжатия данных на прикладном уровне).
  • Далее передача данных в Банк проходит согласно протоколу 1С:ДиректБанк.
  • При этом происходит изменение статусов согласно процессу подтверждения платежного документа по SMS:
    • Если отправка прошла успешно, то система «1С:Предприятие 8» изменит статус электронному документу на «Отправлено».
    • После получения из Банка ответа по результатам обработки транспортного контейнера система «1С:Предприятие 8» назначит электронному документу статус «Доставлен».
    • По результатам контроля и первичной обработки электронного документа на стороне Банка формируется электронный документ «Извещение о состоянии электронного документа», содержащий либо ошибку обработки, либо текущий статус электронного документа, и готовится к отправке.
    • После получения информации о статусе электронного документа или ошибки обработки на стороне Банка система «1С:Предприятие 8» назначит соответствующий статус электронному документу.
    • Банк присваивает платежному документу статус «Не подтвержден».
    • После подтверждения кодом из SMS Банк изменит статус электронного документа на следующий. Если платежный документ подтверждается по SMS одним лицом, то ему банком будет назначен статус «Принят», если несколькими - «Частично подтвержден».
    • Статус «Исполнен» электронному документу «1С:Предприятие 8» назначит только после получения электронного документа «Извещение о состоянии депозита».

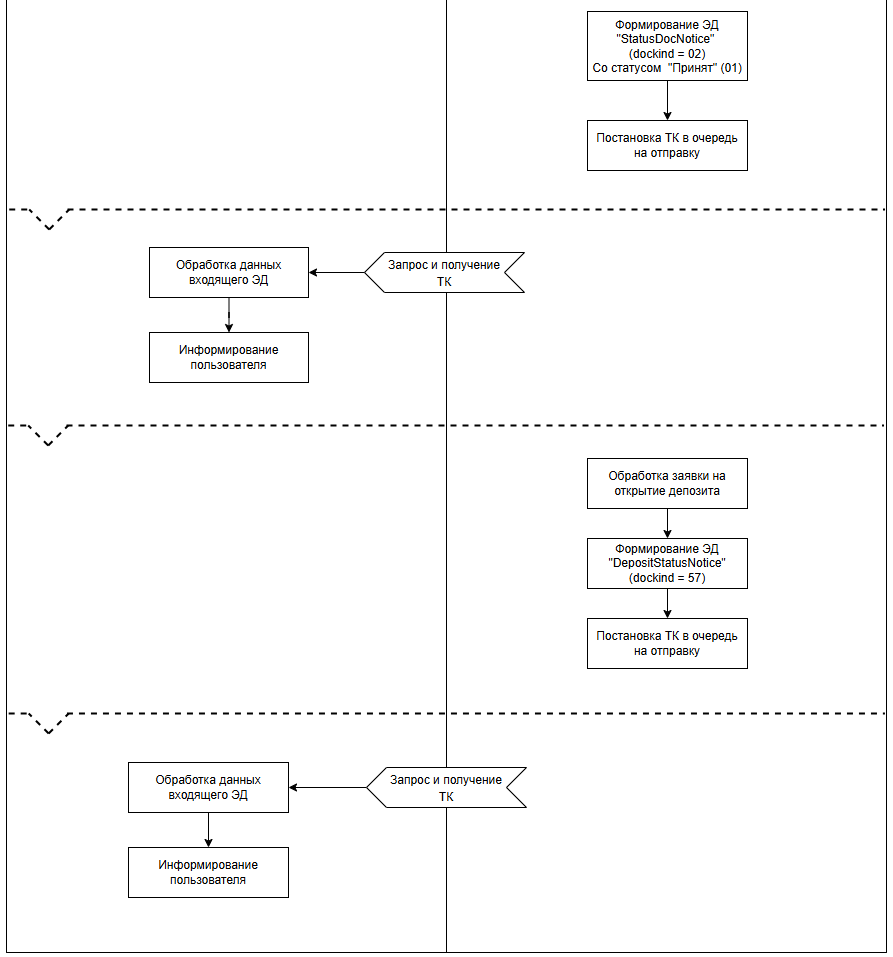
Получение извещения о состоянии депозита и изменение статусов.

  • На стороне банка производится открытие депозита согласно отправленному документу «Заявка на открытие депозита». После перечисления денежных средств на депозитный счет и открытия депозита банк формирует электронный документ «Извещение о состоянии депозита».
  • В документе «Извещение о состоянии депозита» фиксируется информация об открытом депозите, включая график платежей, дату возврата средств и др. (см. пример «Извещение о состоянии депозита»).
  • Система «1С:Предприятия 8» запрашивает новые документа из банка, GetPackList, GetPack (загрузка выписки, синхронизация с банком). Банк формирует список электронных документов, готовых к отправке в «1С:Предприятия 8», включая сформированный электронный документ «Извещение о состоянии депозита». (в контейнере dockind="57″)
  • Далее передача данных проходит согласно протоколу 1С:ДиректБанк.
  • При этом происходит изменение статусов:
    • Если обработка электронного документа «Извещение о состоянии депозита» прошла успешно, то система «1С:Предприятии 8» изменит статус электронному документу «Заявка на открытие депозита» на «Исполнен».

Пример XML-файла сформированного документа «Заявка на открытие депозита»:

               
<?xml version="1.0" encoding="UTF-8"?>
<DepositApp xmlns="http://directbank.1c.ru/XMLSchema" xmlns:xs="http://www.w3.org/2001/XMLSchema"
    xmlns:xsi="http://www.w3.org/2001/XMLSchema-instance" xsi:type="DepositApp"
    id="a15d4c88-6faa-4fbe-a5bd-d6bc7c39ed78" formatVersion="2.3.4"
    creationDate="2025-10-20T09:51:36">
    <Sender id="8eb417f8-16ea-4526-a537-b71c71acd377" name="Альфа "_тест_" ООО" inn="7799472181"
        kpp="779901001"/>
    <Recipient bic="041111111" name="1С:БАНК"/>
    <DepositData>
        <DocDate>2025-10-20T06:57:33</DocDate>
        <Account>40702810699996937789</Account>
        <Rate>12.7</Rate>
        <ProductID>448617b2-50d3-11f0-a44a-a85e45b10985</ProductID>
        <PeriodDay>14</PeriodDay>
        <DepositOfferDate>2025-10-20T09:51:36</DepositOfferDate>
        <DepositSum>100000</DepositSum>
    </DepositData>
</DepositApp>

            

Описание типа DepositApp

Тип DepositApp (1C-Bank_Deposit.xsd)

Параметр

Тип

Кратность

Описание

id

IDType

[1]

Идентификатор заявки на открытие депозита

formatVersion

FormatVersionType

[1]

Версия формата

creationDate

dateTime

[1]

Дата и время формирования

userAgent

UserAgentType

[0-1]

Наименование и версия программы

Sender

CustomerPartyType

[1]

Клиент банка

Recipient

BankPartyType

[1]

Банк

DepositData

DepositData

[1]

Данные заявки

DepositData

Параметр

Тип

Кратность

Описание

DocDate

dateTime

[1]

Дата заявки

Account

AccNumType

[1]

Номер счета для списания средств на открытие депозита

ProductID

IDType

[1]

Идентификатор продукта в системе банка

DepositOfferDate

dateTime

[1]

Дата получения предложения от банка

DepositSum

SumType

[1]

Сумма депозита

Rate

decimal

[1]

Ставка

PeriodDay

PeriodDay

[1]

Срок депозита (дней)

Пример XML-файла сформированного документа «Извещение о состоянии депозита»:

              
<?xml version="1.0" encoding="UTF-8"?>
<DepositStatusNotice xmlns="http://directbank.1c.ru/XMLSchema"
    xmlns:xs="http://www.w3.org/2001/XMLSchema"
    xmlns:xsi="http://www.w3.org/2001/XMLSchema-instance" id="c727d40e-9f9a-4c8e-8b35-8cc99adcc36b"
    formatVersion="2.3.4" creationDate="2025-10-20T09:51:55">
    <Sender bic="041111111" name="1С:БАНК"/>
    <Recipient id="8eb417f8-16ea-4526-a537-b71c71acd377" name="Альфа "_тест_" ООО" inn="7799472181"
        kpp="779901001"/>
    <ExtID>a15d4c88-6faa-4fbe-a5bd-d6bc7c39ed78</ExtID>
    <DepositData>
        <OpeningDate>2025-10-20T00:00:00</OpeningDate>
        <ProductName>Классический</ProductName>
        <ProductID>448617b2-50d3-11f0-a44a-a85e45b10985</ProductID>
        <ContractNo>000000093</ContractNo>
        <InterestPayment>01</InterestPayment>
        <CurrencyCode>643</CurrencyCode>
        <Capitalization>false</Capitalization>
        <Description>Депозит открыт — справку мы отправили в чат Интернет - банка.
            Затем в любое время её можно скачать в разделе «Сервисы» — «Заказ справок». Условия
            размещения денег можно посмотреть в разделе «Депозиты».</Description>
        <DepositSum>100000</DepositSum>
        <Rate>12.7</Rate>
        <PeriodDay>14</PeriodDay>
        <ClosingDate>2025-11-03T00:00:00</ClosingDate>
        <ReturnDate>2025-11-03T00:00:00</ReturnDate>
        <Account>40702810699996937789</Account>
        <DepositAccount>42102810299998637441</DepositAccount>
        <InterestPaymentSchedule>
            <Payment>
                <Date>2025-11-03</Date>
                <DepositSum>100000</DepositSum>
                <InterestSum>34.79</InterestSum>
            </Payment>
        </InterestPaymentSchedule>
    </DepositData>
    <Stamp>
        <BIC>041111111</BIC>
        <Name>1С:БАНК</Name>
        <City>Москва</City>
        <CorrespAcc>30101810203102113131</CorrespAcc>
        <Status>
            <Code>02</Code>
            <Name>Исполнен</Name>
        </Status>
    </Stamp>
</DepositStatusNotice>



            

Описание типа DepositStatusNotice

Параметр

Тип

Кратность

Описание

id

IDType

[1]

Идентификатор извещения

formatVersion

FormatVersionType

[1]

Версия формата

creationDate

dateTime

[1]

Дата и время формирования

userAgent

UserAgentType

[0-1]

Наименование и версия программы

Sender

CustomerPartyType

[1]

Клиент банка

Recipient

BankPartyType

[1]

Банк

ExtID

IDType

[1]

ID заявки на открытие депозита, по которой возвращается информация

Result

ResultStatusType

[1]

Состояние электронного документа

ExtIDStatusRequest

IDType

[0-1]

ID запроса о состоянии депозита, если был такой

DepositData

Параметр

Тип

Кратность

Описание

OpeningDate

dateTime

[1]

Дата открытия депозита

DepositAmount

SumType

[1]

Сумма депозита

Rate

decimal

[1]

Ставка в %

PeriodDay

PeriodDay

[1]

Срок депозита

Capitalization

boolean

[1]

Капитализация

ClosingDate

dateTime

[1]

Дата закрытия депозита

ReturnDate

dateTime

[1]

Дата возврата средств

AccNum

AccNumType

[1]

Счет для возврата средств

DepositAccNum

AccNumType

[1]

Счет депозита

PaymentOfInterest

PaymentOfInterest

[1]

Выплата процентов

Attachments

Attachments

[0-1]

Документы по депозиту

PaymentOfInterest

Параметр

Тип

Кратность

Описание

Payment

Payment

[1-n]

Дата и сумма выплаты процентов

Payment

Параметр

Тип

Кратность

Описание

Date

dateTime

[1]

Дата выплаты

Sum

SumType

[1]

Сумма выплаты

Attachments

Параметр

Тип

Кратность

Описание

Attachment

Attachment

[0-n]

Присоединенные файлы

Attachment

Параметр

Тип

Кратность

Описание

BinaryFile

BinaryFile

[1]

Данные присоединенного файла

Signature

SignatureType

[0-n]

Данные электронной подписи

BinaryFile

Базовый тип: base64Binary

Параметр

Тип

Кратность

Описание

id

IDType

[1]

Уникальный идентификатор вложения

name

string

[1]

Имя файла с расширением

extension

string

[1]

Расширение файла

size

integer

[1]

Размер файла в байтах

crc

integer

[1]

Контрольная сумма файла (алгоритм CRC32)

creationDate

dateTime

[1]

Дата создания файла

Stamp

Базовый тип: BankType

Параметр

Тип

Кратность

Описание

Branch

string (до 255)

[1]

Отделение банка

Status

StatusType

[1]

Статус документа в банке

Пример XML-файла сформированного документа «Запрос состояния депозита»:

              
<?xml version="1.0" encoding="UTF-8"?>
<DepositStatusRequest xmlns="http://directbank.1c.ru/XMLSchema"
    xmlns:xs="http://www.w3.org/2001/XMLSchema"
    xmlns:xsi="http://www.w3.org/2001/XMLSchema-instance" id="9ae9f799-4de5-4c28-ad94-ee75f167a600"
    formatVersion="2.3.4" creationDate="2025-10-20T10:37:40"
    userAgent="1С - БЭД: 1.9.15.47; БухгалтерияПредприятияКОРП: 3.0.185.15">
    <ExtID>a15d4c88-6faa-4fbe-a5bd-d6bc7c39ed78</ExtID>
    <Sender id="8eb417f8-16ea-4526-a537-b71c71acd377" name="Альфа "_тест_" ООО" inn="7799472181"
        kpp="779901001"/>
    <Recipient bic="041111111" name="1С:БАНК"/>
</DepositStatusRequest>



            

Пример XML-файла сформированного документа «Извещение о состоянии депозита» в ответ на документ «Запрос состояния депозита»:

              
<?xml version="1.0" encoding="UTF-8"?>
<DepositStatusNotice xmlns="http://directbank.1c.ru/XMLSchema"
    xmlns:xs="http://www.w3.org/2001/XMLSchema"
    xmlns:xsi="http://www.w3.org/2001/XMLSchema-instance" id="ea4e2104-af00-43a5-9f14-2acbc32dafc5"
    formatVersion="2.3.4" creationDate="2025-10-20T10:37:41">
    <Sender bic="041111111" name="1С:БАНК"/>
    <Recipient id="8eb417f8-16ea-4526-a537-b71c71acd377" name="Альфа "_тест_" ООО" inn="7799472181"
        kpp="779901001"/>
    <ExtID>a15d4c88-6faa-4fbe-a5bd-d6bc7c39ed78</ExtID>
    <ExtIDStatusRequest>9ae9f799-4de5-4c28-ad94-ee75f167a600</ExtIDStatusRequest>
    <DepositData>
        <OpeningDate>2025-10-20T00:00:00</OpeningDate>
        <ProductName>Классический</ProductName>
        …
</DepositStatusNotice>




            

Описание типа DepositStatusRequest

Тип DepositStatusRequest (1C-Bank_Deposit.xsd)

Параметр

Тип

Кратность

Описание

id

IDType

[1]

Идентификатор запроса

formatVersion

FormatVersionType

[1]

Версия формата

creationDate

dateTime

[1]

Дата и время формирования

userAgent

UserAgentType

[0-1]

Наименование и версия программы

Sender

CustomerPartyType

[1]

Клиент банка

Recipient

BankPartyType

[1]

Банк

ExtID

IDType

[1]

ID заявки на открытие депозита, статус которой требуется получить